在医疗急救领域,突发中毒事件的处理是一项重要且复杂的任务,中毒事件往往具有突发性、紧急性和不确定性,对于医疗工作者来说,掌握相关的技能操作至关重要,本文将围绕“突发中毒技能操作”这一主题展开讨论,帮助读者了解在突发中毒事件中应如何进行技能操作。
识别与评估
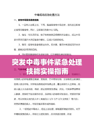
在突发中毒事件中,迅速识别中毒类型和评估病情是首要任务,医疗工作者需要关注患者症状、体征及中毒途径等信息,结合现场环境进行初步判断,通过患者呼吸、皮肤接触或摄入不明物质等途径来判断中毒类型,对中毒程度进行评估,以便为后续治疗提供依据。
基本操作技能
在突发中毒事件中,医疗工作者需要掌握一系列基本操作技能,包括:
1、急救处理:如心肺复苏、止血、包扎等,以稳定患者生命体征。
2、解毒剂使用:根据中毒类型选择合适的解毒剂,如有机磷农药中毒的解磷定等。
3、催吐与洗胃:对于部分中毒患者,催吐与洗胃是有效的治疗方法。
4、呼吸管理与氧疗:确保患者呼吸道通畅,提供足够的氧气。
5、监测与记录:密切观察患者生命体征变化,详细记录以便后续治疗。
高级技能操作
除了基本操作技能外,医疗工作者还需要掌握一些高级技能操作以应对复杂的突发中毒事件,包括:
1、血液透析与血液灌流:对于部分中毒物质,通过血液透析与血液灌流清除体内毒素。
2、气管插管与机械通气:对于严重中毒患者,可能需要气管插管与机械通气来维持呼吸。
3、实验室检测与监测:通过实验室检测确定中毒物质类型及浓度,以便制定治疗方案。
4、多学科协作与沟通:突发中毒事件往往需要多学科协作,医疗工作者需要具备良好的沟通能力。
预防措施与培训
为了应对突发中毒事件,医疗工作者应采取以下预防措施:
1、了解当地常见中毒类型及特点,制定相应的应急预案。
2、加强个人防护,避免在救治过程中受到二次伤害。
3、定期进行技能培训与演练,提高应对突发中毒事件的能力。
案例分析
通过实际案例分析,可以更好地了解突发中毒技能操作的应用,在某化工厂泄漏事件中,医疗工作者迅速识别了中毒类型并采取了相应的急救措施,包括使用解毒剂、催吐洗胃、呼吸管理等,成功挽救了患者的生命。
掌握突发中毒技能操作对于医疗工作者来说至关重要,通过识别与评估、基本操作技能、高级技能操作、预防措施与培训以及案例分析等方面的讨论,希望能提高读者在突发中毒事件中的应对能力,保障患者的生命安全。
建议与展望
医疗工作者应继续关注突发中毒事件的研究动态,不断更新知识储备,提高应对能力,建议加强跨学科合作,共同应对复杂的中毒事件,还应加强公众教育,提高公众对中毒事件的防范意识,降低中毒事件的发生概率。
转载请注明来自安防监控安装,本文标题:《突发中毒事件紧急处理技能实操指南》













粤ICP备2021156384号-1
还没有评论,来说两句吧...